Несмотря на кажущуюся запутанность случайных событий, теория вероятностей — один из самых логичных разделов математики. Каждая формула имеет простое объяснение, каждый метод решения базируется на здравом смысле. Главное — не зубрить формулы без понимания их значения, а научиться применять их на практике.
Первостепенная цель — освоить базовую логику. Рассмотрим, что такое вероятность, как она вычисляется, когда применяются разные методы. После прочтения сегодняшнего материала решение задач станет автоматическим, а формулы запомнятся естественным образом.
Основы теории вероятностей для решения задач
Теория вероятностей изучает закономерности случайных явлений. Звучит как оксюморон, но математика умеет находить порядок в хаосе. Подбросьте монету тысячу раз — орел выпадет примерно в половине случаев. Это и есть проявление вероятностных законов, выступающее основой расчетов статистики.
Выпадение орла, вытаскивание красной карты, попадание в цель. Каждое из них характеризуется числом от 0 до 1, которое отражает его вероятность (от 0 до 100%).
Ключевые понятия и определения
Случайным называют такое событие, исход которого нельзя точно определить до проведения опыта. Подбросили монету — событие «выпадение орла». Вытащили карту из колоды — «вытягивание бубновой дамы».
Достоверное событие случается в 100% случаях. Его вероятность 1.
Если бросить червонец, он упадет на одну из сторон (орел или решка).
Невозможное событие никогда не происходит. Вероятность 0:
Монета встанет на ребро.
Элементарные исходы — простейшие результаты эксперимента. Для монеты — «орел» и «решка». Для игральной кости — числа от 1 до 6. Совокупность всех элементарных исходов называется пространством элементарных исходов.
Базовые свойства вероятности
Согласно классическому определению, вероятность события — это число благоприятных исходов, деленное на всевозможные исходы:
P(A) = m/n,
⠀
где m — благоприятные исходы, n — всевозможные исходы.
Вычислим вероятность взять черную масть из обычный игральной колоды:
- Черные карты — пики и трефы: (m=26).
- Всего карт: n=52.
- P=26/52.
- 1/2=0,5.
- Ответ: 50%.
Сумма вероятностей всех элементарных исходов равна 1 (100%). Орел + решка = 0,5 + 0,5 = 1. Что-то обязательно да выпадет.
Как решать задачи по теории вероятностей: общий алгоритм
Задача по теории вероятностей напоминает детектив. Есть условие (место преступления), нужно найти ответ (преступника). Улики — данные в условии. Метод расследования — математические формулы.
Пошаговое руководство для начинающих
Решение начинается с внимательного чтения условия. Звучит банально, но по статистике половина ошибок происходит из-за невнимательности. Студенты торопятся, пропускают важные детали, неправильно интерпретируют условие:
- Определите тип задачи, чтобы подобрать метод решения: классическая вероятность, условная вероятность, независимые события.
- Выделите ключевую информацию. Сколько элементов в выборке? Какие ограничения? Что требуется найти?
- Выберите формулу. Не хватайтесь за первую попавшуюся. Подумайте, какая именно формула подходит к вашему типу задачи.
- Подставьте числа и вычислите. Проверьте ответ на здравый смысл. Например, вероятность 1,5 невозможна, где-то ошибка.
Задачи по теории вероятностей с примерами
Классические задачи по теории вероятностей основаны на знакомых моделях: подбрасывании монет, броске игральных костей, вытягивании карт или выборе шаров из урны. Эти сюжеты кажутся простыми, но они лежат в основе описания многих сложных статистических процессов.
Простые задачи на классическое определение
В урне 6 красных и 4 синих шара. Наугад вытаскивают один шар. Найдите вероятность достать красный шар.
- Всего шаров 6 + 4 = 10.
- Красных шаров 6.
- P = 6/10 = 0,6.
Найдите вероятность выпадения двух орлов при одновременном подкидывании двух монет.
- Все исходы: ОО, ОР, РО, РР.
- Всего исходов 4, а благоприятных исходов 1 (только ОО).
- P = 1/4 = 0,25.
ОР и РО — разные исходы. Монеты различимы по порядку подбрасывания.
Задачи с элементами комбинаторики
Комбинаторика — это раздел математики, который изучает способы подсчета числа возможных исходов. Она определяет, сколько существует вариантов расположения, выбора или перестановки элементов. Приведем основные формулы:

Из колоды 36 карт выбирают 3 карты. Найдите вероятность того, что все карты — тузы.
- Используем формулу сочетания, потому что порядок выбора карт не важен.
- Выделим все способы выбрать 3 карты из 36.
- C(36,3) = 36!/(3!×33!) = 7140.
- Тузов в колоде 4.
- Способов выбрать 3 туза из 4 составляет C(4,3) = 4.
- P = 4/7140 = 1/1785 ≈ 0,00056.
Сложные случаи: условная вероятность и независимость
Условная вероятность — один из самых сложных разделов для студентов. Здесь случайность становится зависимой от дополнительной информации. Независимость событий — другая важная тема. События называют независимыми, если факт наступления одного не изменяет вероятность второго. Примером могут служить результаты бросков двух разных червонцев.
Условная вероятность и формула Байеса
Условная вероятность P(A|B) — это вероятность наступления события A, если заранее известно, что событие B свершилось.

В группе 20 студентов: 12 отличников и 8 троечников. В разряд отличников входят 8 девочек, а троечницами являются 3 девочки. Наугад выбрали девочку. Какова вероятность выбрать отличницу?

Типичные ошибки и способы их избежать
Самая частая ошибка — неверно заданное множество исходов. Прочитав задачу про карты, студент может посчитать, что общее число вариантов равно количеству карт в колоде — 52. Однако если условие касается выбора двух карт, то порядок уже не важен, и общее число исходов определяется формулой для сочетаний. В таком случае вариантов окажется значительно больше, чем 52, и неправильный расчёт на первом шаге приведет к ошибке во всем решении. Поэтому перед вычислениями важно уточнить, важен ли порядок и возможен ли возврат выбранных элементов.

Независимость событий и ее проверка
Принцип независимости событий означает, что факт наступления одного события никак не отражается на вероятности второго. Формально это выражается как:

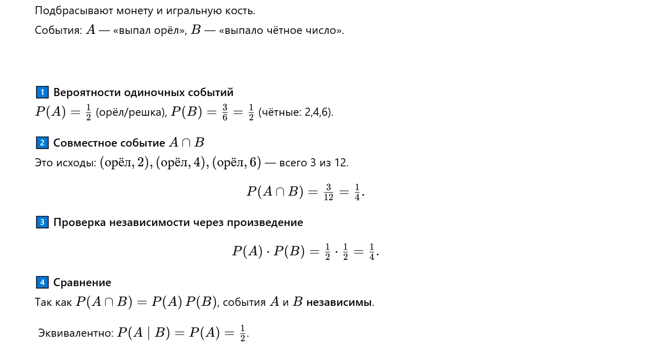
Если подбросить монету с игральной костью, то события составляют:
- A — выпал орел.
- B — выпало четное число на кубике.
⠀
Можно ли считать эти события независимыми?

Задачи по теории вероятности: формулы ключевых соотношений
Основных формул в теории вероятностей не так много:
- Формула полной вероятности.
- Теория Байеса.
- Формулы для независимых событий.
Этого хватит для решения большинства школьных и студенческих задач по математике и статистике.
Основные формулы и их применение
Формула полной вероятности используется для нахождения вероятности события A, которое может произойти несколькими способами.
В одной урне 3 белых и 2 черных шара, в другой — 4 белых и 1 черный. Наугад выбирают урну, потом наугад вытаскивают шар. Найдите вероятность вытащить шар белого цвета.

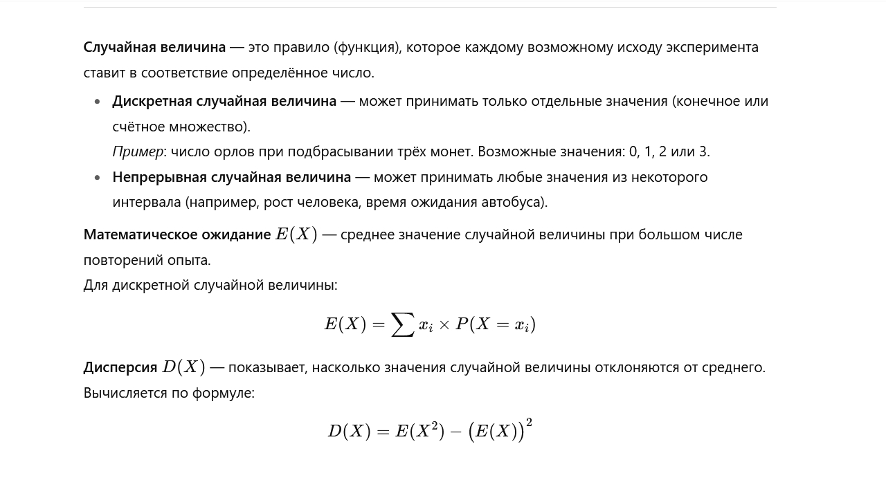
Случайные величины и их характеристики
Под случайной величиной понимают функцию, присваивающую каждому исходу эксперимента числовое значение. Если возможные значения образуют конечный или счетный набор, величина называется дискретной. Если же они заполняют целый интервал — непрерывной.

Руководство решения задач по теории вероятности: практические советы
Статистика показывает: студенты, которые систематизируют знания и регулярно практикуются, справляются с задачами намного лучше. Создайте собственный справочник формул с пояснениями. Не просто переписывайте из учебника — добавляйте свои комментарии, примеры, ассоциации.
Разделите все типы задач на категории, чтобы находить алгоритм под каждую:
- Классические;
- Условная вероятность;
- Независимые события;
- Случайные величины.
Решайте задачи регулярно, но не монотонно. Один день — простые задачи на классическое определение, другой — сложные задачи с формулой Байеса. Разнообразие помогает лучше понять связи между темами.
Программы для решения задач по теории вероятностей
Современные программы могут проверить ваше решение пошагово с объяснениями или даже решить задачу автоматически. Профессиональные инструменты для работы с вероятностями.
- Wolfram Alpha;
- GeoGebra;
- Язык программирования «R».
Но не увлекайтесь автоматизацией. Программы полезны для проверки. Научитесь решать задачи вручную, а потом используйте технологии для ускорения.
Заключение
Теория вероятностей кажется сложной только на первый взгляд. На самом деле это стройная система логических правил для работы со случайностью. Освойте базовые принципы — остальное приложится.
Решайте задачи ежедневно, анализируйте ошибки, ищите закономерности. Каждое пройденное упражнение добавляет уверенности и расширяет арсенал методов. Не бойтесь формул и сложных определений. За каждой формулой стоит простая идея. Понимание приходит постепенно, через многократное применение. Терпение и систематичность — ваши главные союзники в изучении теории вероятностей.
Если вы чувствуете, что времени на решение задач недостаточно, то обращайтесь на Студворк, наши специалисты решат любую задачу!



Комментарии